只需5分钟,带你了解市场柜体板材
2018-11-13 15:28:46阅读量:3666
日常家居装饰中,少不了“板材”的参与。板材选择,在一定程度上可以决定整体的装修质量、装修风格、装修价格与装修效果,进而影响着业主们的居住质量、居住心情和居住安全性。由此,“高性价比”,无疑成为装修业主们竞相追求的目标。
但目前市场上的板材五花八门,非内行人士对于其杂乱的叫法,说法不一的功效,心里往往都在打鼓,究竟什么板材,才是最适合自己的呢?
今天,小编就给大家科普一下,市场上常见板材的相关知识。

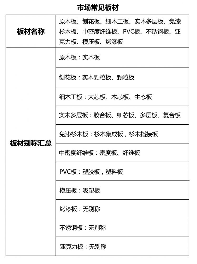
一、原木板

二、刨花板

三、细木工板

四、实木多层板

五、免漆杉木板

六、中密度纤维板

七、PVC板

八、模压板

九、烤漆板

十、不锈钢板

十一、亚克力板

除了以上介绍的市场常见板材,还有市场普及率呈上升趋势,常用于制作柜体的欧松板、生态免漆板、禾香板。

板材,在日常家居装饰中起着举足轻重的作用。选择正确的高质量板材,不仅可以避免装修过程中有害物质的传播,还可避免居住后不安全问题的滋生,更能为自己的售后服务提供保障。
所以,综合风格、质量、价格、环保、售后等因素进行考虑,你了解自己该选择什么样的板材了吗?
赞(
踩(





